《生物降解塑料與制品降解性能與標識要求 GB/T 41010》發布
2021年11月26日,國家市場監管總局/國家標準化管理委員會發布了GB/T 41010-2021 《生物降解塑料與制品降解性能及標識要求》,該標準將于2022年6月1日起正式實施。
本標準的發布和實施,有利于引導規范生物降解塑料及制品的加工生產、使用銷售和應用,解決了如何區分生物降解塑料制品真偽,以及如何快速鑒別的問題。塑料污染治理,事關綠色持續發展,事關美麗中國建設,本標準的制定,有助于完善塑料污染治理標準化工作,從而推動生物降解制品產業規范發展,充分發揮標準支撐塑料污染治理工作的積極作用。
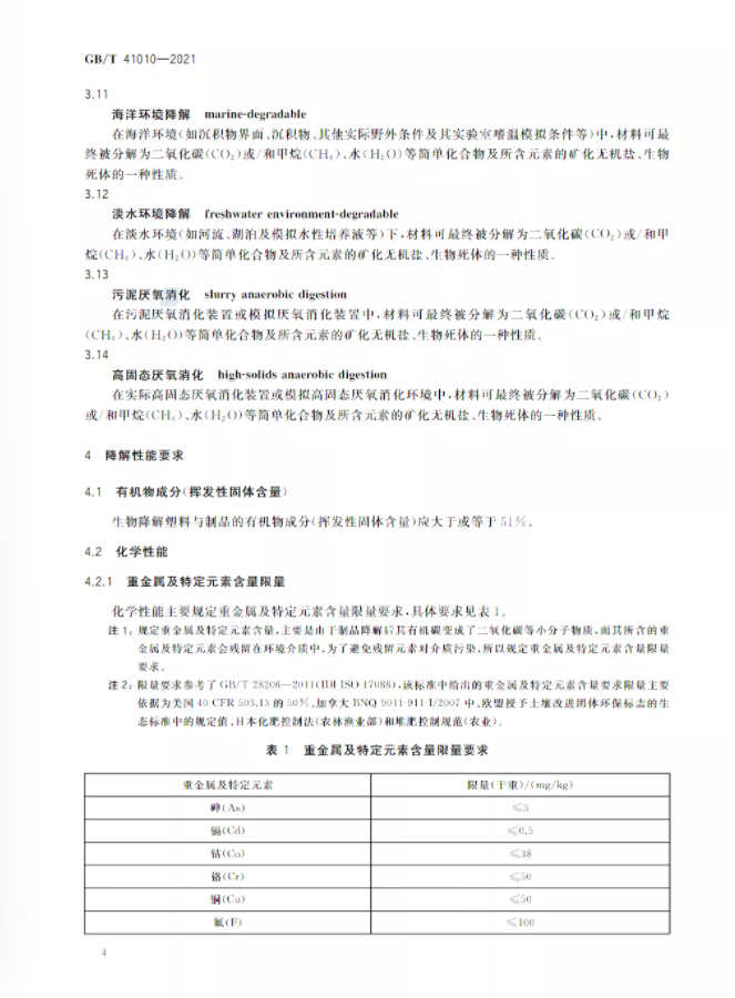
以下為全文內容:
# 垚能環保科技的產品主打紙漿模塑餐具,采用特殊工藝,100%生物全降解可堆肥,無污染,又安全放心。
除了紙漿模塑餐具,我們也有PLA+PBAT等環保材料的袋子、餐具包、吸管,符合國家環保認證標準,滿足您全方位的應用場景。
聯系方式
郵箱:yolin001@yollins.com
電話 : 4008883183
地址:廣東省深圳市福田區保稅區吉虹大廈B座503
如有餐具定制化服務的需要,請聯系我們哦

